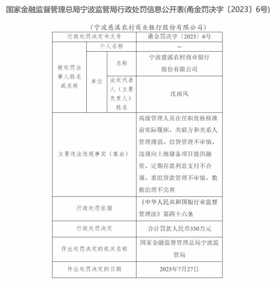
中国经济网北京8月6日讯 国家金融监督管理总局网站近日公布宁波监管局行政处罚信息公开表(甬金罚决字〔2023〕6号)。宁波慈溪农村商业银行股份有限公司存在高级管理人员在任职资格核准前实际履职、关联方和关系人管理薄弱、信贷管理不审慎、违规向土地储备项目提供融资、定期存款利息支付不合规、重组贷款管理不审慎、数据治理不完善的违法违规事实。
国家金融监督管理总局宁波监管局依据《中华人民共和国银行业监督管理法》第四十六条对其合计罚款人民币330万元。
《中华人民共和国银行业监督管理法》第四十六条:银行业金融机构有下列情形之一,由国务院银行业监督管理机构责令改正,并处二十万元以上五十万元以下罚款;情节特别严重或者逾期不改正的,可以责令停业整顿或者吊销其经营许可证;构成犯罪的,依法追究刑事责任:
(一)未经任职资格审查任命董事、高级管理人员的;
(二)拒绝或者阻碍非现场监管或者现场检查的;
(三)提供虚假的或者隐瞒重要事实的报表、报告等文件、资料的;
(四)未按照规定进行信息披露的;
(五)严重违反审慎经营规则的;
(六)拒绝执行本法第三十七条规定的措施的。
以下为全文:
http://finance.ce.cn/bank12/scroll/202308/06/t20230806_38661209.shtml(责任编辑:蒋柠潞)
[ 此帖被白日夢。在2023-08-19 18:00重新编辑 ]
