来源:中国基金报
4月19日晚间,这一“飞行汽车”大牛股“连吃两函”。浙江证监局对万丰奥威(16.070, 1.46, 9.99%)下发警示函,认定该公司在答复投资者提问时,存在误导性陈述。同时,深交所也对该公司下发监管函。
当晚,万丰奥威还发布一则公告对此前表述予以澄清,表示“与特斯拉共同组建 eVTOL 公司并已组建项目团队”传闻不实。
浙江证监局、深交所接连发函
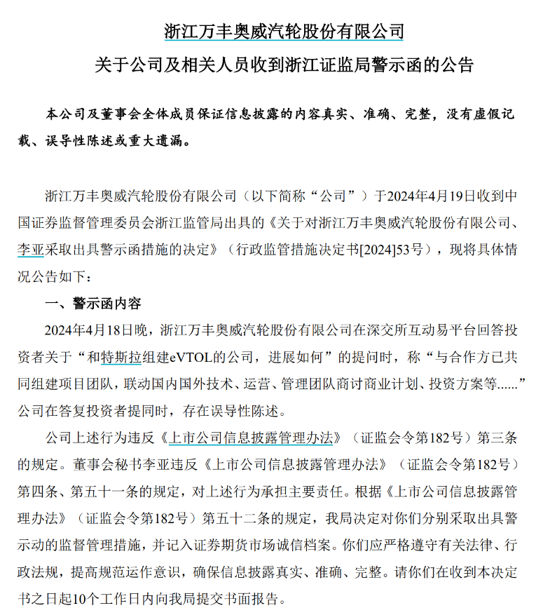
4月18日晚,万丰奥威在深交所互动易平台回答投资者关于“和特斯拉组建eVTOL的公司,进展如何”的提问时,称“与合作方已共同组建项目团队,联动国内国外技术、运营、管理团队商讨商业计划、投资方案等......”
在市场看来,万丰奥威上述回应显得模棱两可,虽然并未予以否认,但亦未直接确认。随后,万丰奥威的股吧立即“炸锅”。而在4月19日盘中,万丰奥威股价再度冲高,至下午收盘前涨停,其市值已经达到341亿元(截至4月19日收盘)。
4月19日深夜,万丰奥威到浙江证监局出具的《关于对浙江万丰奥威汽轮股份有限公司、李亚采取出具警示函措施的决定》。在警示函中,浙江证监局认定万丰奥威在答复投资者提问时存在误导性陈述。
警示函显示,万丰奥威违反了《上市公司信息披露管理办法》(证监会令第182号)第三条的规定。同时,其董秘李亚违反《上市公司信息披露管理办法》(证监会令第182号)第四条、第五十一条的规定,对上述行为承担主要责任。
浙江证监局决定对万丰奥威以及李亚分别采取出具警示动的监督管理措施,并记入证券期货市场诚信档案。
同时,深交所也向万丰奥威和董秘李亚发出监管函。深交所监管函显示,万丰奥威在互动易平台的回复表述不准确,存在误导性陈述的情形。深交所督促万丰奥威真实、准确、完整、及时、公平地履行信息披露义务,杜绝此类事件发生。
而就在当晚,万丰奥威同时披露了一则澄清公告。公告提到,“公司与特斯拉共同组建eVTOL 公司并已组建项目团队”的市场传闻不实。
该公司仍称,其在eVTOL领域成立合资公司的合作方为全球某知名汽车主机厂在中国设立的总公司,基于商业保密尚不能披露其名称。该公司表示,会根据合作重要进展情况及时履行信息披露义务。
二股东高位抛减持计划
资料显示,万丰奥威此前主要从事汽车金属部件轻量化业务及专业通用飞机制造业务,该公司的主要产品有汽车轮毂制造、摩托车轮毂制造、镁合金压铸产品、涂层加工、金属铸件。
但该公司在2月5日晚间的一则公告令其站上“风口”。当时,万丰奥威公告,其子公司万丰飞机工业有限公司与战略合作方拟共同成立合资公司,将在eVTOL领域开展深度合作。
该公司随后多次提及,在eVTOL领域有清晰的商业化布局,将发挥eVTOL领域在技术、航空工程、适航认证、安全性等方面优势,加快推进国内、国外市场实施进程。
同时,据该公司还透露,2023年1-9月低空通航飞机创新制造业务实现营收18.48亿元,同比增长26.51%。
而因“低空经济”引爆股价后,万丰奥威随后还上演了一出二股东高位抛减持计划的戏码。
就在3月最后一天,万丰奥威突然公告称,公司二股东百年人寿计划自公告披露之日起15个交易日后的一个月内以集中竞价交易方式减持不超过900万股,即不超过万丰奥威总股本的0.42%。
针对此次减持原因,公告称是“根据百年人寿资产配置需求和相关投资决策”。
据了解,百年人寿首次举牌万丰奥威是在2015年下半年,目前已持股8年之久,其当前持股超1.88亿股。按照当时公告日的股价,对应市值逾31亿元。对于900万股减持之外的持股安排,百年人寿尚未提供明确信息。
https://finance.sina.com.cn/stock/relnews/cn/2024-04-20/doc-inasmtce4612964.shtml
4月19日晚间,这一“飞行汽车”大牛股“连吃两函”。浙江证监局对万丰奥威(16.070, 1.46, 9.99%)下发警示函,认定该公司在答复投资者提问时,存在误导性陈述。同时,深交所也对该公司下发监管函。
当晚,万丰奥威还发布一则公告对此前表述予以澄清,表示“与特斯拉共同组建 eVTOL 公司并已组建项目团队”传闻不实。
浙江证监局、深交所接连发函
4月18日晚,万丰奥威在深交所互动易平台回答投资者关于“和特斯拉组建eVTOL的公司,进展如何”的提问时,称“与合作方已共同组建项目团队,联动国内国外技术、运营、管理团队商讨商业计划、投资方案等......”
在市场看来,万丰奥威上述回应显得模棱两可,虽然并未予以否认,但亦未直接确认。随后,万丰奥威的股吧立即“炸锅”。而在4月19日盘中,万丰奥威股价再度冲高,至下午收盘前涨停,其市值已经达到341亿元(截至4月19日收盘)。
4月19日深夜,万丰奥威到浙江证监局出具的《关于对浙江万丰奥威汽轮股份有限公司、李亚采取出具警示函措施的决定》。在警示函中,浙江证监局认定万丰奥威在答复投资者提问时存在误导性陈述。
警示函显示,万丰奥威违反了《上市公司信息披露管理办法》(证监会令第182号)第三条的规定。同时,其董秘李亚违反《上市公司信息披露管理办法》(证监会令第182号)第四条、第五十一条的规定,对上述行为承担主要责任。
浙江证监局决定对万丰奥威以及李亚分别采取出具警示动的监督管理措施,并记入证券期货市场诚信档案。
同时,深交所也向万丰奥威和董秘李亚发出监管函。深交所监管函显示,万丰奥威在互动易平台的回复表述不准确,存在误导性陈述的情形。深交所督促万丰奥威真实、准确、完整、及时、公平地履行信息披露义务,杜绝此类事件发生。
而就在当晚,万丰奥威同时披露了一则澄清公告。公告提到,“公司与特斯拉共同组建eVTOL 公司并已组建项目团队”的市场传闻不实。
该公司仍称,其在eVTOL领域成立合资公司的合作方为全球某知名汽车主机厂在中国设立的总公司,基于商业保密尚不能披露其名称。该公司表示,会根据合作重要进展情况及时履行信息披露义务。
二股东高位抛减持计划
资料显示,万丰奥威此前主要从事汽车金属部件轻量化业务及专业通用飞机制造业务,该公司的主要产品有汽车轮毂制造、摩托车轮毂制造、镁合金压铸产品、涂层加工、金属铸件。
但该公司在2月5日晚间的一则公告令其站上“风口”。当时,万丰奥威公告,其子公司万丰飞机工业有限公司与战略合作方拟共同成立合资公司,将在eVTOL领域开展深度合作。
该公司随后多次提及,在eVTOL领域有清晰的商业化布局,将发挥eVTOL领域在技术、航空工程、适航认证、安全性等方面优势,加快推进国内、国外市场实施进程。
同时,据该公司还透露,2023年1-9月低空通航飞机创新制造业务实现营收18.48亿元,同比增长26.51%。
而因“低空经济”引爆股价后,万丰奥威随后还上演了一出二股东高位抛减持计划的戏码。
就在3月最后一天,万丰奥威突然公告称,公司二股东百年人寿计划自公告披露之日起15个交易日后的一个月内以集中竞价交易方式减持不超过900万股,即不超过万丰奥威总股本的0.42%。
针对此次减持原因,公告称是“根据百年人寿资产配置需求和相关投资决策”。
据了解,百年人寿首次举牌万丰奥威是在2015年下半年,目前已持股8年之久,其当前持股超1.88亿股。按照当时公告日的股价,对应市值逾31亿元。对于900万股减持之外的持股安排,百年人寿尚未提供明确信息。
https://finance.sina.com.cn/stock/relnews/cn/2024-04-20/doc-inasmtce4612964.shtml



