据中央纪委国家监委网站披露,目前,各巡视组已陆续对31家被巡单位召开工作动员会议,其中包含十余家金融单位。
经梳理,目前已进驻金融单位的巡视组包括第三巡视组、第七巡视组、第八巡视组、第九巡视组、第十巡视组、第十二巡视组、第十三巡视组。
总体来看,巡视组普遍巡视2家金融单位,比如,第十三巡视组同时巡视中国进出口银行和中国出口信用保险公司;第十二巡视组同时巡视中国中信集团有限公司和交通银行股份有限公司。
整体看,巡视组普遍巡视2家金融单位。其中,第三巡视组同时巡视中国人民银行和国家金融监督管理总局;第七巡视组同时巡视中国太平保险集团有限责任公司和中国人寿保险(集团)公司;第八巡视组同时巡视中国证监会和上海证券交易所;第九巡视组同时巡视中国建设银行股份有限公司和中国银行股份有限公司;第十巡视组同时巡视中国工商银行股份有限公司和中国农业银行股份有限公司;第十二巡视组同时巡视中国中信集团有限公司和交通银行股份有限公司;第十三巡视组同时巡视中国出口信用保险公司和中国进出口银行。
此外,此轮巡视组中有多名组长具备丰富巡视经验,比如,此轮第八巡视组组长杨鑫曾在十九届中央第八轮巡视中担任第八巡视组组长;此轮第九巡视组组长王新哲曾在十九届中央第八轮巡视中担任第二巡视组组长。
4月8日,中共中央政治局常委、中央巡视工作领导小组组长李希在全国巡视工作会议暨二十届中央第三轮巡视动员部署会上表示,本轮巡视是新修订巡视工作条例颁布后的第一次巡视,要加强组织领导,严格工作要求,有力有效推进。
他表示,要准确把握巡视经济工作部门和金融单位的重点,深入了解被巡视党组织履行职能责任、推动高质量发展,防范化解重大风险,统筹推进深层次改革和高水平开放等情况,全面掌握纵深推进全面从严治党,领导班子、干部人才队伍和基层党组织建设,以及巡视、审计等监督发现问题整改等情况,着力查找政治偏差,推动解决突出问题,为高质量发展提供有力保障。要加强政治学习,准确把握政策,加强协调协作,严明纪律作风,以更高标准、更严要求做好各环节工作,确保圆满完成巡视任务。
相比而言,十九届中央第八轮巡视各巡视组组长表示,加强对主要负责人和领导班子的监督,深入查找党委履行党的领导责任存在的政治偏差。
对于此轮巡视,被巡单位相关“一把手”普遍表态称,将全面落实巡视工作要求,自觉主动接受巡视监督。
比如,中国进出口银行董事长吴富林表示,要将支持配合中央巡视组开展工作作为践行“两个维护”的具体行动,作为当前全行上下一项重大政治任务,作为推动中国进出口银行改革发展的难得机遇,自觉服从安排,严守纪律规矩,诚恳接受监督。
工商银行董事长廖林表示,工商银行党委坚定拥护“两个确立”、坚决做到“两个维护”,主动接受巡视监督,积极做好配合,保障巡视工作顺利开展。
中国银行董事长葛海蛟表示,全力支持配合巡视组工作,客观准确全面反映情况问题,确保巡视工作顺利开展。
中国人寿保险股份有限公司董事长白涛表示,要把接受巡视监督和支持配合中央巡视工作,作为当前一项重要政治任务,压紧压实责任,深入查摆问题,真改实改问题,严守工作纪律,积极协调配合中央巡视工作。
另外,央行、证监会、金融监管总局领导也在会议上发表讲话,央行行长潘功胜表示,将把接受巡视与推动金融高质量发展、建设金融强国结合起来,全面检视问题,自觉接受监督,对巡视发现的问题立行立改、真改实改,以履职尽责的实际行动、具体举措、工作成效,充分彰显巡视成果。
证监会主席吴清表示,坚决落实监管主责主业,纵深推进中国证监会系统全面从严治党,更好推动资本市场在强监管、防风险基础上实现高质量发展,以实际行动拥护“两个确立”、做到“两个维护”。
金融监管总局局长李云泽表示,将以巡视政治监督推动加强党的领导,锚定金融强国建设目标,坚定落实强监管严监管要求,防范化解金融风险,推进金融高质量发展,坚定不移走中国特色金融发展之路。
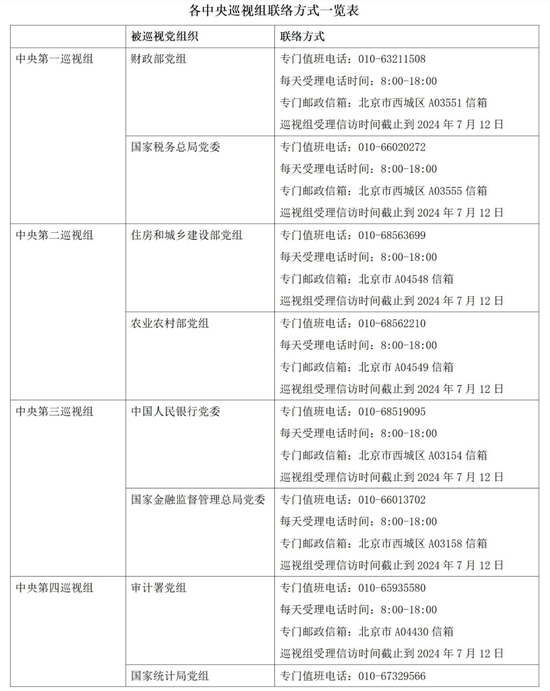
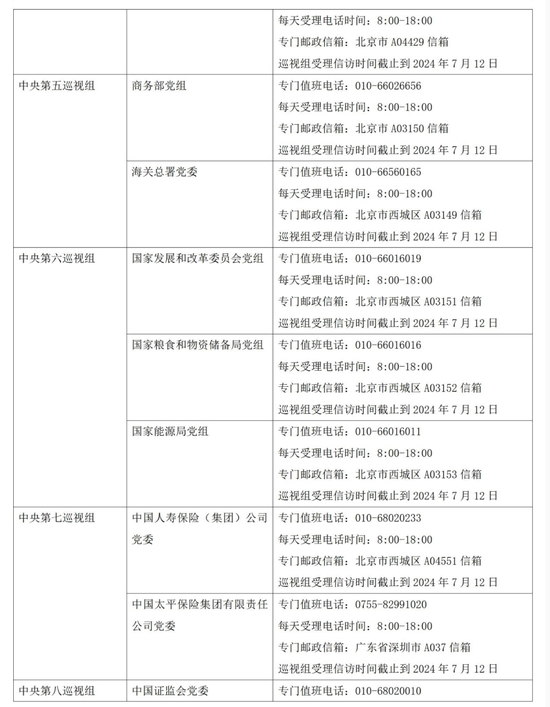
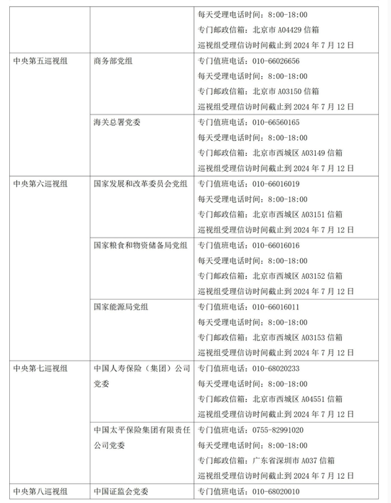
另外,根据巡视工作条例规定,中央巡视组主要受理反映被巡视党组织领导班子及其成员、下一级党组织主要负责人和重点岗位人员问题的来信来电来访,重点是关于违反政治纪律、组织纪律、廉洁纪律、群众纪律、工作纪律和生活纪律等方面的举报和反映。其他不属于巡视受理范围的信访问题,将按规定由有关部门认真处理。
2021年9月26日,中共中央政治局常委、中央巡视工作领导小组组长赵乐际彼时提出,着力查找4个方面的问题,包括着力查找落实党中央关于金融工作重大决策部署方面的问题;落实全面从严治党主体责任和监督责任,持之以恒正风肃纪反腐方面的问题;落实新时代党的组织路线方面的问题;落实巡视、审计、整改等方面的问题。
2022年2月24日,中央纪委国家监委网站发布消息,根据党中央部署,十九届中央第八轮巡视向25家金融单位反馈工作近日全部完成。
2月22日至24日,15个中央巡视组分别向25家金融单位进行了“一对一”反馈。根据中央巡视工作安排,各中央巡视组向被巡视党组织主要负责人通报了巡视发现的重要问题,并向领导班子反馈了巡视情况。
2022年6月17日,政治局会议审议了《关于十九届中央第八轮巡视金融单位整改进展情况的报告》;2023年3月27日,中央纪委国家监委网站公布,经党中央批准,二十届中央第一轮巡视将对30家中管企业党组开展常规巡视,对中投公司、国家开发银行、中国农业发展银行、光大集团、中国人民保险集团等5家中管金融企业党委开展巡视“回头看”。
https://finance.sina.com.cn/jinrong/2024-04-18/doc-inashaaq8257438.shtml
经梳理,目前已进驻金融单位的巡视组包括第三巡视组、第七巡视组、第八巡视组、第九巡视组、第十巡视组、第十二巡视组、第十三巡视组。
总体来看,巡视组普遍巡视2家金融单位,比如,第十三巡视组同时巡视中国进出口银行和中国出口信用保险公司;第十二巡视组同时巡视中国中信集团有限公司和交通银行股份有限公司。
金融单位相关巡视组组长亮相,
巡视进驻时间达3个月
注:根据中纪委发布顺序排序
据了解,中央巡视组将在被巡视党组织工作3个月左右。相比而言,十九届中央第八轮巡视对25家金融单位的巡视时间为2个月左右。整体看,巡视组普遍巡视2家金融单位。其中,第三巡视组同时巡视中国人民银行和国家金融监督管理总局;第七巡视组同时巡视中国太平保险集团有限责任公司和中国人寿保险(集团)公司;第八巡视组同时巡视中国证监会和上海证券交易所;第九巡视组同时巡视中国建设银行股份有限公司和中国银行股份有限公司;第十巡视组同时巡视中国工商银行股份有限公司和中国农业银行股份有限公司;第十二巡视组同时巡视中国中信集团有限公司和交通银行股份有限公司;第十三巡视组同时巡视中国出口信用保险公司和中国进出口银行。
此外,此轮巡视组中有多名组长具备丰富巡视经验,比如,此轮第八巡视组组长杨鑫曾在十九届中央第八轮巡视中担任第八巡视组组长;此轮第九巡视组组长王新哲曾在十九届中央第八轮巡视中担任第二巡视组组长。
4月8日,中共中央政治局常委、中央巡视工作领导小组组长李希在全国巡视工作会议暨二十届中央第三轮巡视动员部署会上表示,本轮巡视是新修订巡视工作条例颁布后的第一次巡视,要加强组织领导,严格工作要求,有力有效推进。
他表示,要准确把握巡视经济工作部门和金融单位的重点,深入了解被巡视党组织履行职能责任、推动高质量发展,防范化解重大风险,统筹推进深层次改革和高水平开放等情况,全面掌握纵深推进全面从严治党,领导班子、干部人才队伍和基层党组织建设,以及巡视、审计等监督发现问题整改等情况,着力查找政治偏差,推动解决突出问题,为高质量发展提供有力保障。要加强政治学习,准确把握政策,加强协调协作,严明纪律作风,以更高标准、更严要求做好各环节工作,确保圆满完成巡视任务。
加强对“一把手”的监督,
多位表示自觉主动接受巡视监督
此次巡视提及加强对“一把手”的监督,在强化巡视整改上集中发力,深入查找政治偏差,推动解决突出问题,切实发挥政治监督保障作用。相比而言,十九届中央第八轮巡视各巡视组组长表示,加强对主要负责人和领导班子的监督,深入查找党委履行党的领导责任存在的政治偏差。
对于此轮巡视,被巡单位相关“一把手”普遍表态称,将全面落实巡视工作要求,自觉主动接受巡视监督。
比如,中国进出口银行董事长吴富林表示,要将支持配合中央巡视组开展工作作为践行“两个维护”的具体行动,作为当前全行上下一项重大政治任务,作为推动中国进出口银行改革发展的难得机遇,自觉服从安排,严守纪律规矩,诚恳接受监督。
工商银行董事长廖林表示,工商银行党委坚定拥护“两个确立”、坚决做到“两个维护”,主动接受巡视监督,积极做好配合,保障巡视工作顺利开展。
中国银行董事长葛海蛟表示,全力支持配合巡视组工作,客观准确全面反映情况问题,确保巡视工作顺利开展。
中国人寿保险股份有限公司董事长白涛表示,要把接受巡视监督和支持配合中央巡视工作,作为当前一项重要政治任务,压紧压实责任,深入查摆问题,真改实改问题,严守工作纪律,积极协调配合中央巡视工作。
另外,央行、证监会、金融监管总局领导也在会议上发表讲话,央行行长潘功胜表示,将把接受巡视与推动金融高质量发展、建设金融强国结合起来,全面检视问题,自觉接受监督,对巡视发现的问题立行立改、真改实改,以履职尽责的实际行动、具体举措、工作成效,充分彰显巡视成果。
证监会主席吴清表示,坚决落实监管主责主业,纵深推进中国证监会系统全面从严治党,更好推动资本市场在强监管、防风险基础上实现高质量发展,以实际行动拥护“两个确立”、做到“两个维护”。
金融监管总局局长李云泽表示,将以巡视政治监督推动加强党的领导,锚定金融强国建设目标,坚定落实强监管严监管要求,防范化解金融风险,推进金融高质量发展,坚定不移走中国特色金融发展之路。
本轮巡视对象有哪些?
哪些问题可向中央巡视组反映?
经党中央批准,二十届中央第三轮巡视将对国家发展和改革委员会、财政部、自然资源部、住房和城乡建设部、农业农村部、商务部、中国人民银行、审计署、海关总署、国家税务总局、国家市场监督管理总局、国家金融监督管理总局、中国证券监督管理委员会、国家统计局、国家知识产权局、国家粮食和物资储备局、国家能源局、国家林业和草原局、国家外汇管理局、中华全国供销合作总社、全国社会保障基金理事会、中国地质调查局、上海证券交易所、深圳证券交易所、中国进出口银行、中国工商银行股份有限公司、中国农业银行股份有限公司、中国银行股份有限公司、中国建设银行股份有限公司、交通银行股份有限公司、中国中信集团有限公司、中国人寿保险(集团)公司、中国太平保险集团有限责任公司、中国出口信用保险公司等34家单位党委(党组)开展常规巡视。另外,根据巡视工作条例规定,中央巡视组主要受理反映被巡视党组织领导班子及其成员、下一级党组织主要负责人和重点岗位人员问题的来信来电来访,重点是关于违反政治纪律、组织纪律、廉洁纪律、群众纪律、工作纪律和生活纪律等方面的举报和反映。其他不属于巡视受理范围的信访问题,将按规定由有关部门认真处理。
2021年9月26日,中共中央政治局常委、中央巡视工作领导小组组长赵乐际彼时提出,着力查找4个方面的问题,包括着力查找落实党中央关于金融工作重大决策部署方面的问题;落实全面从严治党主体责任和监督责任,持之以恒正风肃纪反腐方面的问题;落实新时代党的组织路线方面的问题;落实巡视、审计、整改等方面的问题。
2022年2月24日,中央纪委国家监委网站发布消息,根据党中央部署,十九届中央第八轮巡视向25家金融单位反馈工作近日全部完成。
2月22日至24日,15个中央巡视组分别向25家金融单位进行了“一对一”反馈。根据中央巡视工作安排,各中央巡视组向被巡视党组织主要负责人通报了巡视发现的重要问题,并向领导班子反馈了巡视情况。
2022年6月17日,政治局会议审议了《关于十九届中央第八轮巡视金融单位整改进展情况的报告》;2023年3月27日,中央纪委国家监委网站公布,经党中央批准,二十届中央第一轮巡视将对30家中管企业党组开展常规巡视,对中投公司、国家开发银行、中国农业发展银行、光大集团、中国人民保险集团等5家中管金融企业党委开展巡视“回头看”。
https://finance.sina.com.cn/jinrong/2024-04-18/doc-inashaaq8257438.shtml




