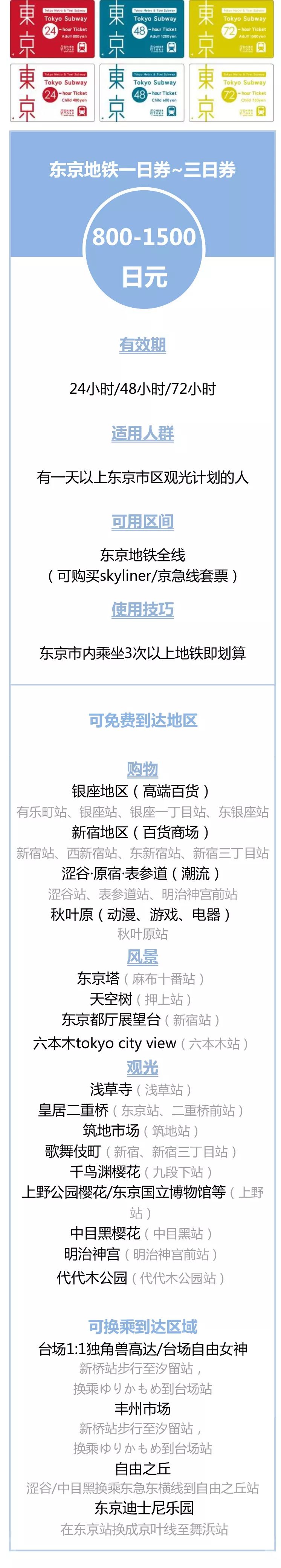
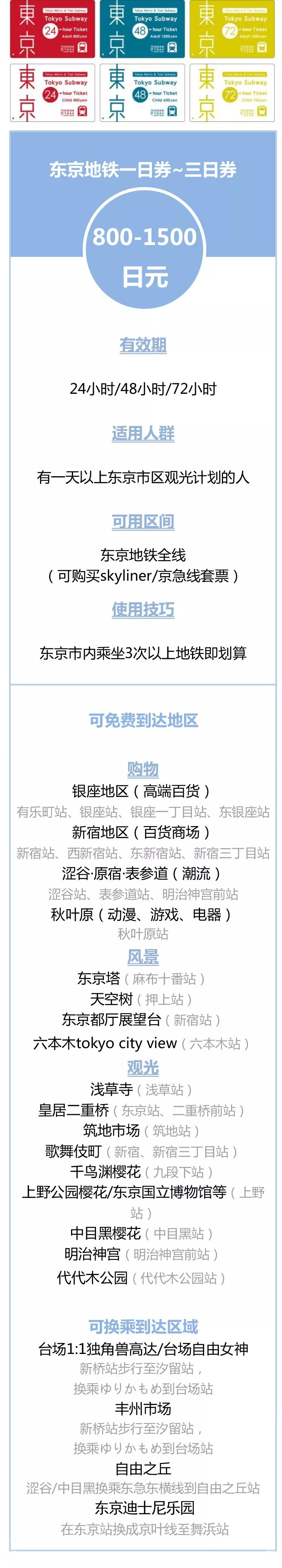
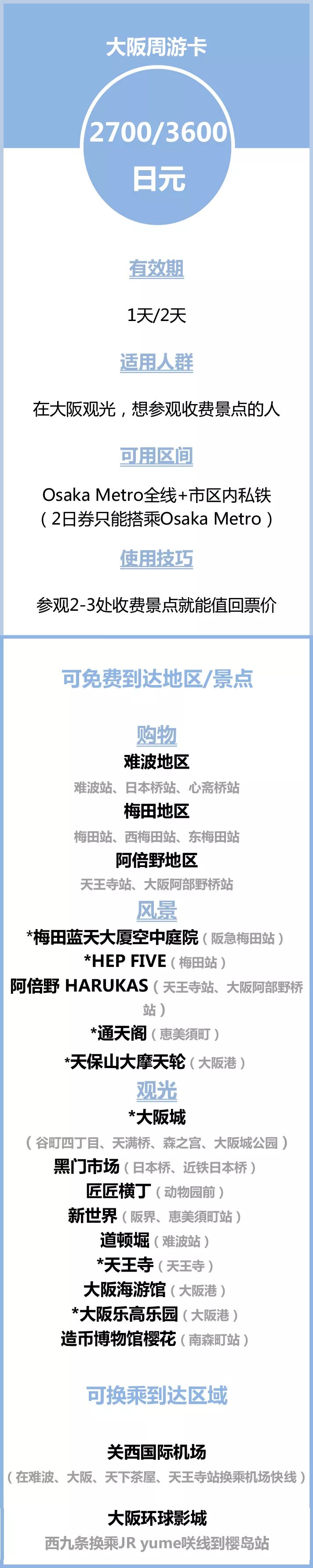
很多人在出行前会精打细算的考虑机票、考虑酒店,唯独漏了考虑交通。而被“忽视”的交通,往往是最容易让你花冤枉钱的。 今天就来教你如何用好交通卡,避免成为旅途中的“冤大头”。 ![]() ![]() 关东地区 适用于东京的票券主要有3种:西瓜卡(suica),JR的东京广域周游券(3日)和东京地铁的一日券/二日券/三日券。 如果不想看复杂的说明,可以参照下图的一些常见行程来搭配使用。 ![]() *因为考虑到票券的使用期限,所以按照三天的行程来安排。不同外框表示使用不同卡券,前后顺序可打乱。 下面来说一下这些卡券的用法。 西瓜卡 西瓜卡(sucia)是日本最常见的IC储值卡。通用性极高(在日本大部分地方可使用),可当做电子钱包,车站、便利店和部分自动售货机上使用。 普通西瓜卡内有500日元押金,10年有效期,只有在关东离境前可退。不过从2019年9月开始,可以选择红色西瓜卡(welcome suica),卡内不含押金,有效期只有一个月,但也不能退还余额。 ![]() 去日本旅游西瓜卡可以说是人手一张,大部分的车站(含换乘)只要刷卡就可以进出站。省去购票的时间和功夫,还能避免一兜钢镚的尴尬。 ![]() 东京市区观光 如果行程攻略中有东京市区观光计划,那一张东京地铁24/48/72小时券能帮你省下不少路费。 如果你从成田机场入境,可以在机场柜台购买skyliner和东京地铁通票,购买skyliner往返+24h地铁通票(4700日元)最划算的,比单独购买便宜1040日元,基本等于白送一张乘车券。 ![]() ![]() 如果不喜欢做攻略,想轻松一些、简单一些在东京逛一圈,可以考虑东京市区观光巴士。 这批露天双层巴士自带中文导览解说功能。像东京塔、东京站、银座、彩虹桥、台场自由女神像这些地标性景点,饭后坐着车逛一圈最舒服了。 ![]() 东京广域观光 东京周边的景点可以大致分为两类: ❶北部:轻井泽、日光、草津温泉、GALA滑雪场等 北部地区的景点很多都需要坐新干线,所以前往这些地区的时候需要买一张JR PASS 东京广域通票(10000日元)会让这趟行程变得超划算。 通票连续3天内有效,期间可以乘坐JR东日本的全线列车(N'ex,单轨电车,东京都内所有JR电车),以及部分北陆新干线、山形新干线,上越新干线。这几条新干线坐一个来回,基本上就能把票钱值回来。 ![]() 购买方式 JR PASS 东京广域周游券 https://www.jreast.co.jp/sc/tokyowidepass/?src=pcbp ❷西南部:镰仓、箱根、富士山、伊豆、热海等 这一块地区虽然离东京市区不远,但景点间的移动并不是特别方便,需要换乘巴士或者步行一定距离。 从性价比来说,如果想去富士山、箱根、伊豆等地观光的,可以选择当地的一日游大巴或包车出行。 ![]() ![]() 关西地区 和关东地区相比,关西地区的交通更复杂,优惠券的玩法也更多样。 最常见的几种搭配方案如下: ![]() ICOCA卡 ICOCA卡是关西版的“西瓜卡”,两者基本上没什么区别,除了ICOCA只能在关西出境前退卡。 ICOCA还有一项西瓜卡比不了的功能,就是凭ICOCA卡可以半价购买HARUKA机场快线票(关西机场到天王寺,原价2230,优惠票1100日元)。 ![]() ICOCA有个阿童木特别版:KANSAI ONE PASS。 卡片售价3000日元(含500日元押金),无有效期。除了能当电子钱包适用,还可以凭卡享受200种景点优惠和购物折扣。 ![]() 购买方式 ▼ICOCA卡: JR 西日本车站的自动售卡机(自動券売機) ▼ICOCA+HARUKA 优惠券: HARUKA往返:关西机场 JR 西日本售票处 HARUKA单程:关西机场、大阪、新大阪、天王寺 、JR难波、京都、三之宫、奈良车站JR 绿色窗口、日本旅行tis大阪 ▼KANSAI ONE PASS: 关西国际机场、难波站、大阪站、新大阪站、京都站、三条站、神户三宫站等车站售票处、游客咨询服务中心。 大阪观光 在大阪主要会用到的是大阪周游卡(2700日元)和大阪乘车一日券(700日元)。 大阪周游卡因为含有48个景点门票和折扣券,所以适合在行程中大阪市内景点较多的日期使用。参观2-3处景点就能值回票价。 ![]() ![]() 带*号景点可免票进入 大阪1日乘车券更适合“抠门党”。也就是景点“只看不进”的人,一天乘车3次基本就能值回票价。 大阪乘车一日券只能乘坐Osaka Metro,但基本的购物、观光景点都能覆盖到。去机场可以在天下茶屋/天王寺站换乘,去大阪影城也可以通过换乘到达。 ![]() ![]() 在关西机场能买到大阪乘车一日券和rapid:t的套票Yokoso Osaka Ticket。机场售价1650日元,相当于打了77折(优惠480日元),提前购买还能再省150日元。 Yokoso Osaka Ticket还有含31处设施优惠折扣的特典,包含大阪城、通天阁、梅田蓝天大厦空中庭园等。 ![]() 京都/奈良观光 京都市区主要的交通工具是巴士,所以比较常用的是京都巴士一日券(600日元)。 凭券可以乘坐含洛bus在内的京都市营巴士和京都city bus。一天乘坐3次巴士即划算。 如果升级为900日元的地铁·巴士一日券,还能免费搭乘京都市营地铁和部分京阪巴士。不过即使不升级,京都市内的大部分景点也能一并带到了。 ![]() 奈良也有巴士一日券,但因为奈良的主要景点比较集中。如果只是去东大寺和奈良公园,直接坐车到近铁奈良站,步行或者直接刷ICOCA卡坐公交就可以了。 ![]() 很多初到关西的游客,都想一次性把京都、奈良这两座古城走完。这两个地方虽然离得不远,但对住在大阪的人游客来说,一般拆分成2天玩比较合适。 在时间安排紧凑的情况下,可以选择当地京都+奈良的一日游,或者京都+宇治的一日游。那样就可以把时间省下来,去神户、高野山等地方再兜兜转转了。 ![]() 广域多地观光 如果行程中目的地超过3个城市,单独购买城市的交通券就不划算了。这个时候你就需要一张关西周游卡(KTP)或者是JR PASS 关西铁路周游券。 两种周游卡的价格一样,都是二日 4300日元,三日 5300日元(提前买更便宜)。但因为线路密度的关系,整体来说JR PASS关西周游券的性价不高。 相比之下,关西周游卡简直是自由行神器,除了JR线和部分私铁、巴士线路不能坐,一张卡能覆盖大阪、京都、奈良、和歌山、神户、姬路、滋賀、高野山地区的交通。比如用周游卡可以免费坐高野山登山缆车和景点巴士,光这样一趟下来,就已经挣回半个本了。 ![]() ![]() 关西周游卡最大的卖点就是可以不连续日期使用。 举个例子,你可以第一天用卡在大阪观光,第二天在环球影城玩一天,第三、第四天继续用卡去其他地方玩。 ![]() ![]() 北海道地区 北海道只有JR铁路,所以交通方面就比较“省心”了。 Kitaca卡 在札幌坐市内地铁、巴士、机场交通或是JR电车都可以使用西瓜卡/ICOCA卡或是北海道的Kitaca卡。 Kitaca的使用规则和西瓜卡/ICOCA卡一致,除了只能在北海道地区办理退卡。Kitaca也能全国通用,但相比之下可能通用性不如西瓜卡和ICOCA。所以如果不是第一次来日本,没有必要特意再去买张Kitaca。 ![]() JR PASS北海道周游券 JR PASS 北海道连续3日券(16500日元),JR PASS北海道任意4日券(22000日元)。别看价格贵,去函馆一个来回就已经值回3日券的票价了。 使用JR PASS 北海道铁路周游券,可以搭乘北海道新干线以外的JR特急、快速、普通、临时列车。需要换特急、快速指定席的需要去车站绿色窗口换票。 衡量是否需要购买JR PASS很简单,只要把3天/4天内想要去的目的地车费相加,超过票价即可。 ![]() 小樽 在札幌周边的地区中,小樽离的最近,票价也是最便宜的(往返1280日元)。 如果不住在小樽,只用IC卡坐到小樽站就够了。从小樽站往海边走15分钟左右,就可以一路逛到小樽运河,非常有名的大正硝子馆也在运河附近。 ![]() 旭川·富良野·美瑛方向 旭川动物园套票 不含门票版(5410日元)=札幌-旭川来回JR特急车票+旭川站-旭川动物园来回巴士票(正常购买10500日元) 含门票版(6130日元)=札幌-旭川来回JR特急车票+旭川站-旭川动物园来回巴士票+旭川动物园门票(正常购买11320日元) 购买方式 ▼旭川动物园超值套票 JR札幌站 外籍旅客服务处(08:30-19:00) JR新千岁机场 外籍旅客服务中心(08:30-19:00) ![]() 富良野美瑛 Free Ticket 适用期间:2019年4月27日—10月31日 6500日元,4天内有效 free ticket分为A、B两张车票:持A票可从札幌坐到美瑛·富良野免费区间内的任意一站。持B票可以在免费区间内无限换乘,但要在4天有效期内持票返回札幌 *美瑛·富良野不限次换乘区间为泷川、旭川、富良野三站行程的区域内。购买方式 ▼富良野美瑛 Free Ticket 预约网站(需要提前1天以上预约): http://www.jrh-rentacar.jp/ 如果只是打算去富良野走马观花看一圈,或者是在花季以外的时间去到这几个地方,可以选择北海道当地的富良野线路。 不用自己坐车、不用来回倒腾,价格还比往返车票便宜很多(札幌-富良野单程4710日元),怎么想都划算。 ![]() ![]() 其他地区 出于篇幅关系,日本其他地区的交通方案因为不复杂(基本上可以用JR PASS搞定),就不一一详解了。大家可以参照下面的内容,选择适合自己的交通方案。 冲绳地区 ❶西瓜卡、ICOCA卡等IC卡在冲绳本岛通用。 ❷冲绳市区交通以单轨电车为主,景点交通选择包车或者当地一日游线路会比较省力。 东京-大阪 如果你想一路从东京玩到大阪,或是从大阪玩到东京,你需要一张新干线的车票(约14450日元)。 东京和大阪因为分别属于JR 东日本和JR 西日本,所以并没有单独适用于这两地周游的JR PASS,只能购买JR PASS全国版(7日有效,普通席29110日元)。 如果只是从东京-名古屋-大阪这样的经典单项线路,单独买票就好了,没有必要特意去买JR PASS(如果是想在7天内打个来回的,就另当别论了)。 购买方式 ▼JR PASS 全国版 官网 http://www.japanrailpass.net/cn/about_jrp.html#bm_002 东北地区 如果想去东北地区刷三年签证,有三种方案可选。 1.东京+东北:JA PASS东北铁路周游券(东北地区/长野新泻地区),免费搭乘新干线往返。 2.东北+北海道:JA PASS东北·北海道铁路周游券/东日本·北海道铁路周游券 3.东北地区:行程跨越2个县,就可以考虑JR PASS 东北铁路周游券,如果移动距离次数不多,直接用现金买票就行了(去东北地区一定要多准备一些现金,很多地方只能用现金支付)。 西日本地区 如果从大阪前往西日本地区或北路地区,一定会用到JR PASS,只不过因为目的地的不同,JR 西日本将PASS分成了9种。 因为内容实在太多,详细可以自行移步JR西日本的网站去查询。 购买方式 ▼西日本铁路周游卡 https://www.westjr.co.jp/global/sc/ticket/pass/ ——END—— 本文著作权归 @途益旅游TUYI 所有 |
































